通知公告

通知公告
当前位置:首页  通知公告

通知公告

西音附中2024级新生入学报到须知


时间:2024-09-03   来源:附属中等音乐学校  点击:205

图片





JOIN US

新同学:

      你好!

      祝贺你经过不懈努力成为西安音乐学院附中的一名新生。为了能够顺利履行报到手续,请你详细阅读下列事项并做好有关准备。

一、报到安排

(一)报到时间

      2024年9月5日(星期四)早08:00-09:30

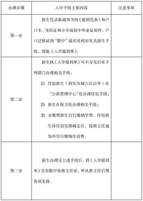
(二)报到流程

图片

(三)报到地点

       新生报到点:5号楼一楼大厅。

图片

      注:由西安音乐学院北门(南二环辅路)统一进入;每位新生仅携带一名家长。

(四)报到注意事项

        新生入学报到时,必须穿整套夏装校服,仪容仪表须符合中学生要求(穿戴整洁、朴素大方,不穿奇装异服;言谈举止文明得体;不化妆、不佩戴首饰、不染发、不烫发,不纹身;男生不留长发),对仪容仪表不符合要求的新生,需立即整改到位后方可办理报到入学手续。

二、新生入学安排

 (一)新生见面会安排

图片

 (二)新生开学典礼时间地点

       2024年9月5日(星期四)下午15点在西安音乐学院学术厅召开开学典礼。

图片

        注:每位新生仅携带一名家长。附中直升至附高的学生仅学生参加开学典礼。开学典礼请着夏季校服参会(具体款式请关注班主任通知),如尚未收到或需要调换请穿相似服饰即可。

(三)新生入学家长会

     2024年9月5日(星期四)16点20分召开2024级新生家长会。具体地点如下:

图片
图片


上一篇:下一篇: